Resources
Explore TEC-SAFE resources including videos, PDFs, and guides designed to enhance safety and technical expertise. Access a comprehensive library of training materials, tutorials, and best practices to support safe operations and industry standards in technical environments. Resources include: EauFlow, CleanCert, OraWize, Optizil and SteriDermal.
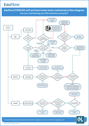
1.a. EauFlow Reverse Osmosis Videos
i. Product Introduction
i. Product Introduction
ii. RO Filter Change
iii. DI Change
iv. Monitoring Water Quality in Your EauFlow RO
v. Training (engineer) - How to open and close an Eau Flow 505 cabinet
vi. Training (engineer) - Removing biofilm from an Eau Flow 505 with CleanCert
vii. Training (engineer) - Replace blue Di cartridge EY30810
viii. Training (engineer) Testing an Eau Flow 505 Reverse Osmosis for bacterial contamination with a dipslide
ix. EauFlow RO training (password protected)
Click to see Password protected RO Training

